Instance Verification Kit (IVK)
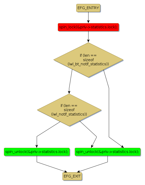
spin lock @ [14729+34+/linux-3.19-rc1/drivers/net/wireless/iwlwifi/dvm/rx.c]
Instance Signature: lock
|
The Matching Pair Graph:
|
|
Function Name
|
Control Flow Graph (CFG)
|
Events Flow Graph (EFG)
|
Source Correspondence
|
|
iwlagn_rx_statistics
|
|
|
[14066+20+/linux-3.19-rc1/drivers/net/wireless/iwlwifi/dvm/rx.c]
|